Photo d'illustration cellule cancéreuse générée par l'IA

Jordan Dutel

I am


Jordan Dutel | Bioinformatician • Multi-omics & RNA-seq Specialist

About

Passionate bioinformatician with expertise in multi-omics, immunology, and advanced computational pipelines, aiming to drive innovation in cancer research and biotechnology.

Image d'illustration relié les lignes et les points avec des particules flottantes

Bioinformatics Engineer | Data Scientist


  • Age: --
  • Establishment: Toulouse Cancer Research Center (CRCT)
  • Email: jordan.dutel.contact@gmail.com
  • Languages: French (native) | English (fluent)

Driven by a passion for leveraging bioinformatics and cutting-edge technologies to revolutionize cancer research and therapy, I aspire to contribute to impactful advancements in immunotherapy and multi-omics analysis. My long-term goal is to establish a pioneering biotech company that excels in innovative treatments, competes globally, and fosters open access to knowledge for the benefit of society.

Training Courses Hours of bioinformatic training duration

Projects Academic Projects Completed

Internships Number of internships realizeds

Experience Months experience in bioinformatics

Skills

Skills developed throughout my training in bioinformatics, during my academic projects and my professional internships. Here are a few of my technical skills and tools I master:

Single-cell RNA-seq analysis 80%
Spatial transcriptomics (10X Visium) 75%
Multi-omics data integration 100%
Tumor microenvironment profiling 80%
Statistical modeling & biomarker discovery 60%
R (Seurat, Bioconductor) & Python (Scanpy, scikit-learn) 90%
Reproducible pipelines (Nextflow, HPC) 100%
Docker, Git & UNIX environments 90%

Resume

Bioinformatics Engineer with a strong passion for immunology, drug design, and multi-omics analyses.


Download my resume

Summary

Jordan Dutel

I am autonomous, proactive, and curious with expertise in bioinformatics, multi-omics data analysis, and molecular biology. Motivated by innovation and scientific challenges.

Education


Master’s Degree in Bioinformatics

2023 - 2025

University Claude Bernard Lyon 1

Skills: Machine learning techniques, bayesian statistics, structural bioinformatics & drug design, multi-omics data analysis (genomics, metagenomics, transcriptomics, and proteomics), database management, web programming, advanced algorithmics.


Master’s Degree in Molecular Biology & Immunology

2021 - 2023

University Claude Bernard Lyon 1

Skills: Immunology, immunopathology, cancer biology, genetic mapping, microscopy (electron, epifluorescence, confocal), RNA interference (Zebrafish embryo microinjection).

Professional Experience


Bioinformatics Research Engineer

January 2026 - Present

CRCT (Inserm Research Center of Toulouse), GENIM Team, Toulouse

  • Leading the development of a comprehensive bioinformatics pipeline for multi-omics data integration and analysis in cancer research.
  • Collaborating with multidisciplinary teams to design and implement computational workflows, ensuring reproducibility and scalability of analyses.

Spatial-Omics Research Intern

January - August 2025

CRCL (Cancer Research Center of Lyon), SAINTIGNY Team, Lyon

  • Spatial transcriptomics data analysis using Seurat and Scanpy packages.
  • Identification of 5+ key spatial gene expression patterns associated with tumor subtypes.

Data Science Research Intern

April - June 2024

Centre Léon Bérard, Prevention & Public Health Team, Lyon

  • Performed in-depth OMICS data analysis on a patient cohort to study mutational and immunological profiles.
  • Used advanced factorial analysis (MOFA) to characterize patient subgroups and optimize personalized therapeutic strategies.

Research Intern in Immuno-Oncology

January - June 2023

CRCL (Cancer Research Center of Lyon), GRINBERG Team, Lyon

  • Studied NF-kB transcription factor subunits in CD4+ T lymphocytes and their implications in autoimmune diseases and cancer.
  • Performed gene knockout via CRISPR-Cas9, flow cytometry (BD LSR Fortessa), and protein detection using ELISA (TransAM Assay).

Virology Research Intern

January - March 2022

CIRI (International Center for Infectiology Research), REVE Team, Lyon

  • Developed a novel RNA vectorization system using the human pseudo-viral protein hPEG10.
  • Performed plasmid cloning, RT-PCR, qPCR primer design, enzymatic digestion, and plasmid transfection.

Portfolio

In this section, you can find all the projects I have worked on and developed.

  • All
  • Metagenomics
  • RNAseq Analysis
  • Proteomics
  • Spatial OMICS

Metagenomics

Plasmid and ARG Analysis in Soil Metagenomes

RNAseq Analysis

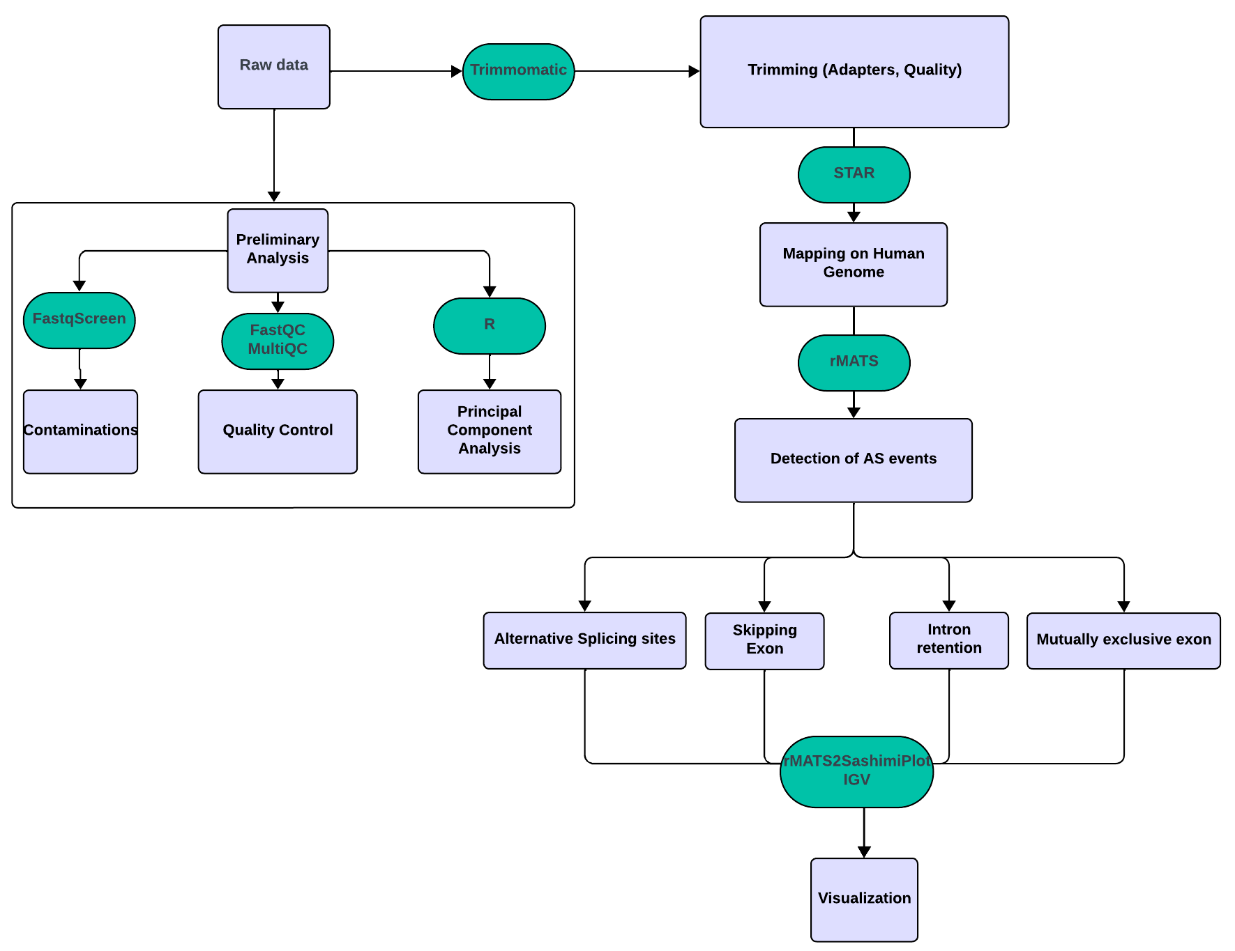
Alternative splicing analysis in plasmacytoïd dendritics cells and impact on antiviral response

RNAseq Analysis

Alternative splicing analysis in plasmacytoïd dendritics cells and impact on antiviral response

Proteomics

Development of PeptideFinder, a tool for peptide identification from mass spectrometry data

Proteomics

Development of PeptideFinder, a tool for peptide identification from mass spectrometry data

Spatial OMICS

Integration and analysis of spatial transcriptomics data in breast cancer research

Contact

If you are interested in connecting, feel free to reach out via email or LinkedIn

Address

3 Avenue Hubert Curien, Toulouse, France

Call Me

+33 (0)6 36 85 52 78